2020年以前,新加坡基金可采用的组织形式主要包括私人有限公司、有限合伙和单位信托。但这些组织形式在不同程度上对私募基金的运营都存在限制。例如,单位信托型主要用于公募基金及REITS房地产信托基金等,合规成本相对较高;再如,新加坡《公司法》(Companies Act)对于私人有限公司的资本维持有着严格的限制,使得公司制的私募基金较难分配其投资获得的回报与股息,而且私人有限公司的信息披露要求较高,除需要向新加坡会计与企业监管局(Accounting and Corporate Regulatory Authority,“ACRA”)和新加坡国内税务局(Inland Revenue Authority of Singapore,“IRAS”)进行年度申报外,公众还可通过付费查阅公司成员/主要股东/董事名册。
鉴于原有制度的诸多限制,为巩固新加坡国际金融中心的地位并吸引更多国际化基金管理机构和资金落地,新加坡积极尝试创设新的法律实体制度。2020年1月14日,经新加坡议会通过的《可变资本公司法案》(Variable Capital Company Act)正式生效。2020年1月15日,MAS和ACRA联合发表声明,正式推出“可变资本公司”(Variable Capital Company,“VCC”)制度,为基金管理人和投资人提供新的机遇和解决方案。此外,新加坡也正在积极地修订和改进其原有的有限合伙制度。以下对新加坡VCC和有限合伙基金制度进行介绍。
可变资本公司(VCC)
VCC的设立要求与基本架构
与其他组织形式相比,VCC的设立门槛相对较低。根据《可变资本公司法案》,VCC的基本设立要求包括:
至少拥有1名股东;
必须任命1名受MAS监管的新加坡持牌基金管理人或注册基金管理人,除非符合豁免条件;
至少1名新加坡居民董事,至少1名董事为基金管理人的合格代表(qualified representative)或董事(可与前述董事为同一人);
拥有新加坡境内的注册地址;
成立之日起6个月内需委任1名新加坡公司秘书。
VCC可分为单一架构(Stand-alone VCC)和伞形架构(Umbrella VCC)两种,在伞形架构下,存在两个或两个以上的子基金(Sub-fund),各个子基金的资产与债务相互独立,基础结构可见下图:


VCC的主要特征
VCC的主要特征有如下几个方面:
灵活性:伞形架构的VCC可同时发行封闭式基金和开放式基金,且各个子基金之间可进行交叉投资,以满足多样化的投资需求;同时,投资人可自由认购或赎回子基金份额,无需VCC股东的批准,且VCC可以无需额外手续即可使用净资产向投资人支付股息收益,与私人有限公司相比,VCC可灵活发行股份并支付股息,资本流动性和利用率大大提高。
便利性:在伞形架构下,各子基金拥有统一的董事会、管理层以及外包服务商,且在一定的前提下,VCC无需召开年度股东大会。
保密性:VCC的股东信息、财务报告无需公开。
税收优惠性:无论是单一架构VCC或是伞形架构VCC,就所得税而言,VCC将被视为单一实体。伞形VCC及其子基金仅需向新加坡税务局提交一份公司所得税申报表,视为公司征收所得税,且新加坡针对基金的税收优惠政策同样可适用于VCC架构,如在岸基金免税计划和加强型基金免税计划等,我们将在下文中进行进一步分析。
可迁入性:新加坡境外的公司制基金可迁入新加坡并注册为VCC,自迁入注册之日起,该境外公司即被视为新加坡VCC,该公司的集合投资计划即被视为伞形VCC下的子基金。
新加坡VCC与开曼SPC对比
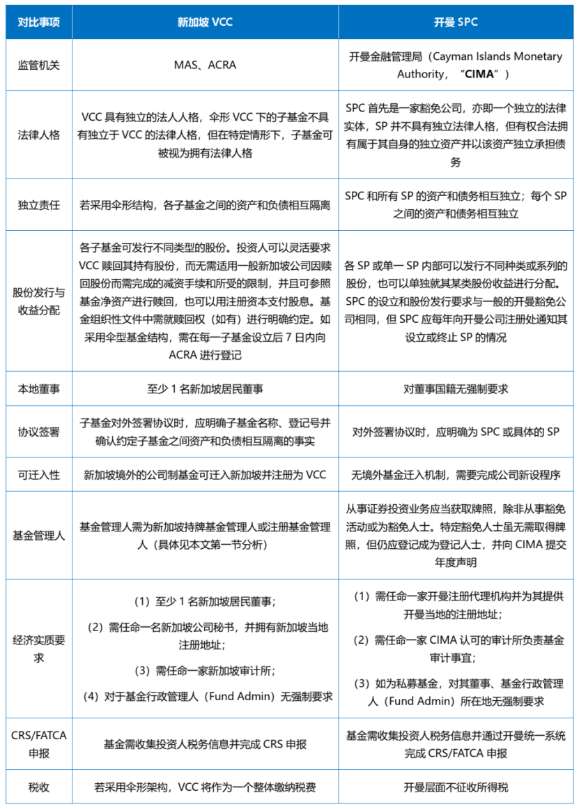
新加坡VCC以其创新性的伞形架构获得了市场的诸多青睐。值得注意的是,开曼同样存在类似的基金架构制度,即开曼投资组合公司(Segregated Portfolio Company,“SPC”),管理人可在该等实体内部设置诸多隔离投资组合(Segregated Portfolio,“投资组合”或“SP”),与新加坡VCC的子基金类似。在此类投资架构中,外部投资人在法律层面属于开曼SPC或新加坡VCC的股东,但是投资人认购的基金份额分属于开曼SPC下的隔离投资组合或VCC下的子基金,这样的结构为管理人提供了极大的便利。我们在以下表格中对开曼SPC与新加坡VCC的核心特征进行对比:

有限合伙基金
如前文所述,新加坡的投资基金可采用有限合伙形式。新加坡有限合伙基金需至少一名普通合伙人和至少一名有限合伙人,普通合伙人负责有限合伙企业的日常管理,并对有限合伙企业的所有债务承担责任,有限合伙人的责任仅限于其对有限合伙企业的认缴出资。普通合伙人自身必须为新加坡居民或委任一名独立本地经理(separate local manager),以负责有限合伙企业的本地合规手续,实践中,普通合伙人也可以委任一名独立资产管理人(separate asset manager)负责资产管理。
然而,新加坡原有的有限合伙制度在灵活性和应用多样性上存在不足,为有效弥补缺陷,新加坡正在积极修订和改进传统制度。2021年底,MAS和ACRA向公众咨询意见,拟对《有限合伙法案》(Limited Partnerships Act)做出修订。根据新加坡ACRA官方网站公开数据显示,ACRA针对《有限合伙法案》的修订建议分为针对有限合伙基金(Fund Limited Partnership,“Fund LP”)部分、针对所有有限合伙企业部分以及针对《有限合伙法案》附录的修订建议。其中针对Fund LP的具体修订建议包括:
引入Fund LP定义,并规定《有限合伙法案》中的部分条款仅适用于Fund LP,符合条件的现存的有限合伙可申请成为Fund LP;
在有限合伙人权益转让方面,基金有限合伙人将获得更多的确定性和灵活性,在获得普通合伙人同意的情况下,有限合伙人转让其权益仅会导致该有限合伙人的更换,而不导致合伙企业的解散;
《有限合伙法案》中第28条和第30条竞争业务限制的条款不适用于Fund LP中的有限合伙人;
Fund LP中的有限合伙人对其他合伙人或该Fund LP不负有信义义务(fiduciary duties);
为Fund LP引入迁册机制,使外国有限合伙可以像公司和可变资本公司一样迁册至新加坡。
修订《有限合伙法案》的公众咨询程序已于2021年11月结束,截至目前,新加坡尚未推出进一步的修订稿或草案。
如需了解更多详情内容,欢迎咨询我们工作人员。

🌍 微信号|diyang_sh
🕴 手机|+86 186 2162 0853(小笛)
✉ 邮件|diyang_ben@yeah.net
🚡 网站:www.diyangsh.com
📠 Telegram:diyangsh
🤝商务合作:support@diyangsh.com
🛒淘宝店铺:搜索“笛杨企业服务”
/ 笛杨咨询 /
笛杨咨询是一家专注于离岸跨境领域的咨询机构。我们具备企业家思维,全方位关注客户需求,为客户提供专业且量身定制的个性化企业服务。企业注册咨询业务涵盖香港、新加坡、英属维尔京群岛、开曼群岛、塞浦路斯、卢森堡、百慕大、安圭拉和泽西岛等地。
我们深耕国际市场,客户群包含全球顶尖律师事务所、金融机构、投资基金和私人客户。我们携手最大的离岸律师事务所中心,在欧洲、亚洲、美洲和加勒比地区的主要金融中心设有办事处,确保按照客户的工作语言和时区提供最为优质的服务。
本网站发布的内容仅为交流讨论之目的,不构成我们的任何法律意见,因此不能依赖或据此替代我们的法律意见。