37号文登记流程及材料详解
37号文全称:《国家外汇管理局关于境内居民通过特殊目的公司境外投融资及返程投资外汇管理有关问题的通知》(汇发[2014]37号)
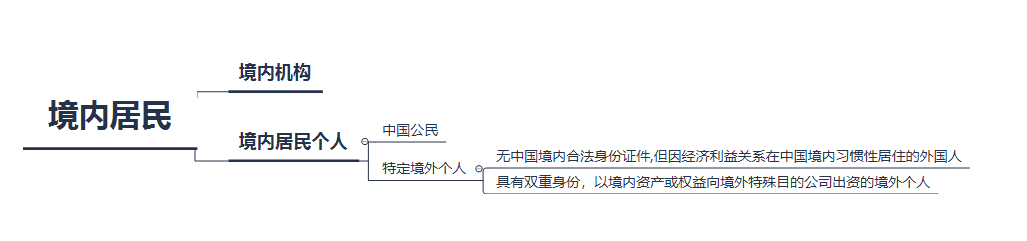
本通知所称“特殊目的公司”,是指境内居民(含境内机构和境内居民个人)......
本通知所称“境内机构”,是指中国境内依法设立的企业事业法人以及其他经济组织;
“境内居民个人”是指持有中国境内居民身份证、军人身份证件、武装警察身份证件的中国公民,以及虽无中国境内合法身份证件、但因经济利益关系在中国境内习惯性居住的境外个人。
境内居民个人特殊目的公司外汇(补)登记,该部分提出:
对于同时持有境内合法身份证件和境外(含港澳台)合法身份证件的,视同境外个人管理。
对于境外个人以其境外资产或权益向境外特殊目的公司出资的,不纳入境内居民个人特殊目的公司外汇(补)登记范围。

特殊目的公司:
《国家外汇管理局关于境内居民通过特殊目的公司境外投融资及返程投资外汇管理有关问题的通知》
一、本通知所称“特殊目的公司”,是指境内居民(含境内机构和境内居民个人)以投融资为目的,以其合法持有的境内企业资产或权益,或者以其合法持有的境外资产或权益,在境外直接设立或间接控制的境外企业。

返程投资:
《国家外汇管理局关于境内居民通过特殊目的公司境外投融资及返程投资外汇管理有关问题的通知》
一、本通知所称“返程投资””,是指境内居民直接或间接通过特殊目的公司对境内开展的直接投资活动,即通过新设、并购等方式在境内设立外商投资企业或项目,并取得所有权、控制权、经营管理权等权益的行为。

什么是37号文登记?
《国家外汇管理局关于境内居民通过特殊目的公司境外投融资及返程投资外汇管理有关问题的通知》境内居民以境内外合法资产或权益向特殊目的公司出资前,应向外汇局申请办理境外投资外汇登记手续。
37号文登记:境内居民境外投资的外汇登记
境内机构→ODI外汇登记
境内居民个人→37号文登记→(实质)→SPV外汇登记
登记的内容:
境内居民个人信息
境内权益具体信息
SPV的信息
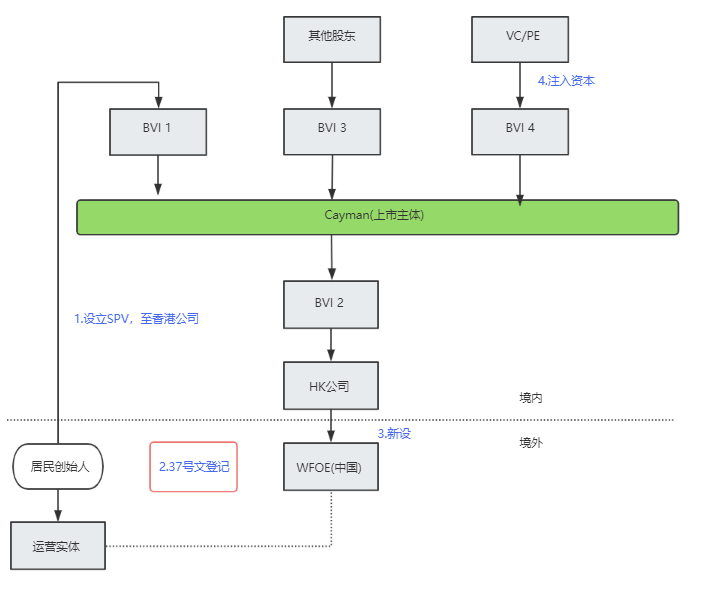
境内居民个人只为直接设立或控制的 (第一层)特殊目的公司办理登记。

登记的地点:银行
补登记地点:外管局
境内居民以境内合法资产或权益出资的,应向注册地外汇局或者境内企业资产或权益所在地外汇局申请办理登记境内居民以境外合法资产或权益出资的应向注册地外汇局或者户籍所在地外汇局申请办理登记。
(初始)登记的时间——向SPV“出资”之前完成
汇发[2014]37号 三、境内居民以境内外合法资产或权益向特殊目的公司出资前,应向外汇局申请办理境外投资外汇登记手续。
故,37号文初始登记:在第一层SPV设立之后,最晚在WFOE设立(以营业执照颁发为标志)之前办理。
红筹架构中,SPV外汇登记操作流程

37号文登记的作用:
境内居民境外持股的合规性;
境外融资的合规性;
WFOE返程投资合规性;
打通资金调回通道 。
应办而未办37号文登记的后果
1)境外资金回流受阻;
2)境内实体公司无法办理任何股权转让、增资等股权变动手续;
3)相关个人及关联外商投资企业将受到处罚 。
补登记
汇发[2014]37号 十二、本通知实施前,境内居民以境内外合法资产或权益已向特殊目的公司出资但未按规定办理境外投资外汇登记的,境内居民应向外汇局出具说明函说明理由。外汇局根据合法性、合理性等原则办理补登记,对涉嫌违反外汇管理规定的,依法进行行政处罚。
变更登记
汇发[2014]37号 五、已登记境外特殊目的公司发生境内居民个人股东、名称、经营期限等基本信息变更,或发生境内居民个人增资、减资、股权转让或置换、合并或分立等重要事项变更后,应及时到外汇局办理境外投资外汇变更登记手续。
员工股权、期权激励的SPV外汇登记
汇发[2014]37号 六、非上市特殊目的公司以本企业股权或期权等为标的,对其直接或间接控制的境内企业的董事、监事、高级管理人员及其他与公司具有雇佣或劳动关系的员工进行权益激励的,相关境内居民个人在行权前到外汇局申请办理特殊目的公司外汇登记手续。
董事行权前,去外汇登记所需材料:
书面申请以及外汇登记表;
已登记的特殊目的公司的境外投资外汇业务登记凭证;
境内企业出具的个人与其雇佣关系证明材料;
特殊目的公司或其实际控制人出具的能够证明所涉权益激励真实性的证明材料。
境内居民个人SPV外汇登记材料清单
境内居民个人境外投资外汇登记表;
境内居民个人境外投资外汇登记申请书;
登记人的身份证复印件;
合法持有境内权益公司资产的证明文件;
境内权益公司的调档章程;
境内权益公司营业执照复印件;
股东会决议;
委托书;
特殊目的公司登记注册文件及股东或实际控制人证明文件(股东名册、认缴人名册等);
与境外投资方签署的投融资协议;
承诺函;
其他可能要求的补充材料。
如需了解更多详情内容,欢迎咨询我们工作人员。

/ 笛杨咨询 /
笛杨咨询是一家专注于离岸跨境领域的咨询机构。我们具备企业家思维,全方位关注客户需求,为客户提供专业且量身定制的个性化企业服务。企业注册咨询业务涵盖香港、新加坡、英属维尔京群岛、开曼群岛、塞浦路斯、卢森堡、百慕大、安圭拉和泽西岛等地。
我们深耕国际市场,客户群包含全球顶尖律师事务所、金融机构、投资基金和私人客户。我们携手最大的离岸律师事务所中心,在欧洲、亚洲、美洲和加勒比地区的主要金融中心设有办事处,确保按照客户的工作语言和时区提供最为优质的服务。