点击蓝字,关注我们
NO.3
红筹架构搭建流程介绍
红筹架构名词解释
BVI公司:在英属维尔京群岛设立的公司
Cayman公司:在开曼群岛设立的公司
HK公司:在香港设立的公司
WFOE:Wholly Foreign Owned Enterprise 外商投资企业
SPV:Special Purpose Vehicle 特殊目的公司

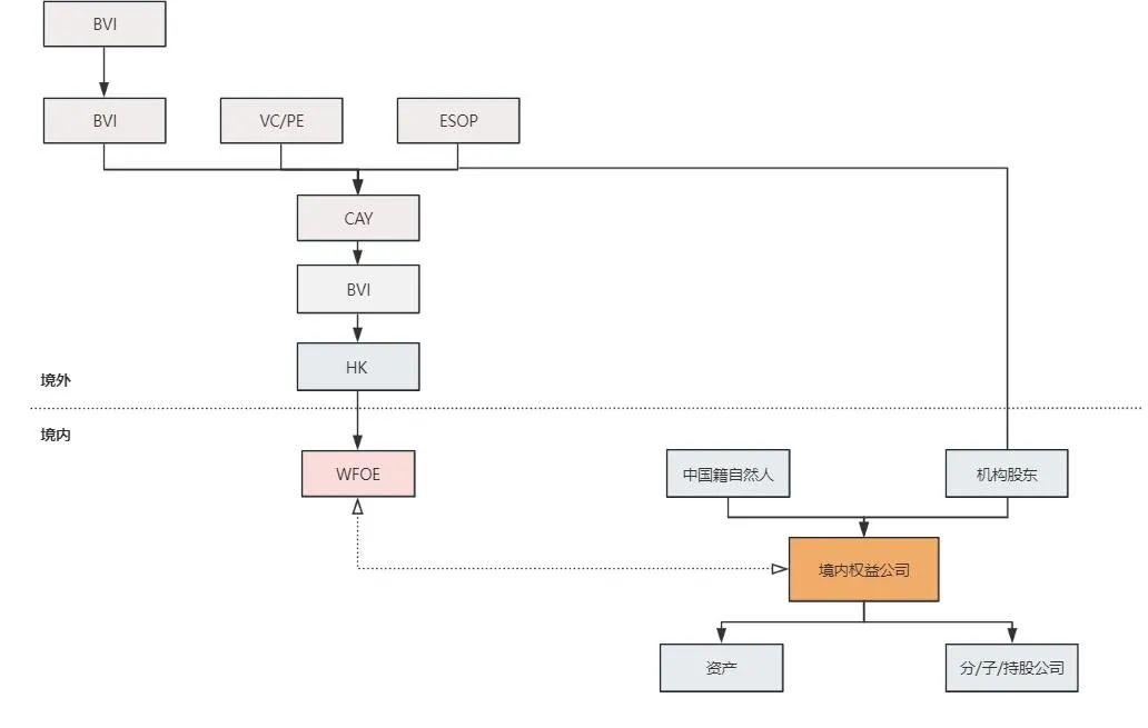
红筹架构的搭建流程
第一层:设立BVI公司,作为持股平台,将来处置股权更加便利、隐蔽
第二层:开曼公司,融资主体,拟上市主体
第三层:夹层公司,方便未来与境内资产剥离,上市主体可在需要时将BVI-2股权转让,避免直接转让香港公司股权产生印花税。
第四层:香港公司,作为返程投资的直接主体,基于税务的考量。HK-大陆之间的跨境预提税最低,合资格情况下5%。
《内地和香港特别行政区关于对所得避免双重征收和防止偷漏税的安排》(简称《内地与香港税收安排》)第十条第二款:如果受益人所有人是直接拥有支付股息公司至少25%资本的公司,预提税为股息总额为5%。
第五层:外商投资企业(WFOE),股权控制或协议控制境内运营主体
BVI公司&开曼公司
注册:注册代理人制度,注册材料简单;
法定资本:BVI无要求,开曼标注授权资本50000美金。
股东董事要求:无要求本地居民。
保密性:股东资料在代理人处存档,董事资料在政府注册部门备案。这些资料公众均不可查册。注:开曼《保密关系法》规定泄露客户信息将构成刑事处罚。
年审:收取年度管理费,良好存续证明、现任董事在职证明——BVI
对公司股东、董事进行在职确认——开曼
税收政策:对所有企业和个人,均无企业所得税、个人所得税、增值税、资本利得税、印花税、离岸经营免税。注:针对开曼处理当地不动产时会涉及到印花税。
外汇管制:无
如需了解更多详情内容,欢迎咨询我们工作人员。

🌍 微信号|diyang_sh
🕴 手机|+86 186 2162 0853(小笛)
✉ 邮件|diyang_ben@yeah.net
🚡 网站:www.diyangsh.com
/ 笛杨咨询 /
笛杨咨询是一家专注于离岸跨境领域的咨询机构。我们具备企业家思维,全方位关注客户需求,为客户提供专业且量身定制的个性化企业服务。企业注册咨询业务涵盖香港、新加坡、英属维尔京群岛、开曼群岛、塞浦路斯、卢森堡、百慕大、安圭拉和泽西岛等地。
我们深耕国际市场,客户群包含全球顶尖律师事务所、金融机构、投资基金和私人客户。我们携手最大的离岸律师事务所中心,在欧洲、亚洲、美洲和加勒比地区的主要金融中心设有办事处,确保按照客户的工作语言和时区提供最为优质的服务。
本微信公众号发布的内容仅为交流讨论之目的,不构成我们的任何法律意见,因此不能依赖或据此替代我们的法律意见。