点击蓝字,关注我们
俄罗斯设立公司
还没关注小笛的朋友们,欢迎点击文章左上角蓝色字体“笛杨咨询”加个关注支持一下哟~
本文出处:中国国际贸易促进委员,点击底部“阅读原文”查看更多信息
外国企业在俄罗斯设立实体的主要形式有子公司、分公司或代表处,其中子公司包括有限责任公司、封闭股份公司和开放股份公司等类型。分公司和代表处不具法人资格,在母公司授权书基础上开展活动。
有限责任公司。有限责任公司是相对普遍的法人形式,其优势是国家登记程序相对简单,对公司股东的强制性要求最少,且其参股人仅承担有限责任。最低注册资本限额为 10000 卢布,约合 900 元人民币。在公司进行国家注册前,注册资本的出资应不少于50%,其余 50% 的注册资本出资应在注册后的1 年内缴纳。有限责任公司股东可以是 1 个,也可以是若干个,但股东人数不得超过 50个。如果股东人数超过 50 个,公司应在 1 年之内改组为开放式股份公司或者生产合作社。
股份公司(俄语缩写 AO)。股份公司分为开放式和封闭式两种,区别在于开放式股份公司股东人数不受限制,而封闭式股东人数不得超过 50 个,且前者最低注册资本100000 卢布,后者最低注册资本为 1000 卢布。因俄罗斯法律对其规定较为复杂,股份公司是在俄罗斯较少被选择的法人形式。
一、在俄罗斯设立不同实体的优缺点

图片来源:中国国际贸易促进委员
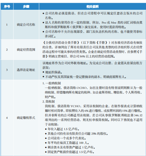
二、设立有限责任公司
在俄注册有限责任公司主要依据《俄罗斯联邦法人国家登记法》(以下简称《登记法》)有关规定,相关规定对内外资企业同等适用。2002 年 7 月 1 日起,企业注册事宜均由俄罗斯联邦及各级税务部门负责。企业在俄注册公司主要步骤包括:确定有限责任公司名称、确定经营范围、选择法定地址、确定缴税形式、准备注册所需文件、缴纳注册费、办理登记手续、支付注册资本等。
在俄罗斯设立有限责任公司主要步骤


图片来源:中国国际贸易促进委员
在俄罗斯设立有限责任公司所需材料


图片来源:中国国际贸易促进委员
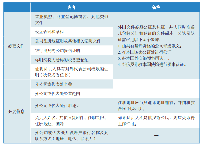
三、设立分公司或代表处
企业在俄设立分公司或代表处时,需编制并公证一系列必要文件(详见表 3-5),并向俄罗斯联邦司法部国家登记局进行注册,注册费用为 120000 卢布。在获得其下发的注册登记文件后,前往税务局登记获取纳税人识别码,同时前往预算外基金会(包括社保基金会及养老基金会)进行登记。
在俄罗斯设立分公司或代表处所需材料

图片来源:中国国际贸易促进委员
四、案例分析

启示:
在俄设立公司时应严格按照当地法律法规,公司名称中如包含“俄罗斯”“莫斯科”“联邦”等专有名词及其组合字样,应在获得相关部门批准后使用。如未经许可使用,将面临被诉和罚款风险。企业应就公司注册事宜与俄相关部门保持充分沟通,如未合规需依照当地法律法规及时整改。
如需了解更多详情内容,欢迎咨询我们工作人员。

🌍 微信号|diyang_sh
🕴 手机|+86 186 2162 0853(小笛)
✉ 邮件|diyang_ben@yeah.net
🚡 网站:www.diyangsh.com
📠 Telegram:diyangsh
🤝商务合作:support@diyangsh.com
🛒淘宝店铺:搜索“笛杨企业服务”
/ 笛杨咨询 /
笛杨咨询是一家专注于离岸跨境领域的咨询机构。我们具备企业家思维,全方位关注客户需求,为客户提供专业且量身定制的个性化企业服务。企业注册咨询业务涵盖香港、新加坡、英属维尔京群岛、开曼群岛、塞浦路斯、卢森堡、百慕大、安圭拉和泽西岛等地。
我们深耕国际市场,客户群包含全球顶尖律师事务所、金融机构、投资基金和私人客户。我们携手最大的离岸律师事务所中心,在欧洲、亚洲、美洲和加勒比地区的主要金融中心设有办事处,确保按照客户的工作语言和时区提供最为优质的服务。
本微信公众号发布的内容仅为交流讨论之目的,不构成我们的任何法律意见,因此不能依赖或据此替代我们的法律意见。