点击蓝字,关注我们
乌克兰的外商投资(一)
一、乌克兰概况
1.国家概况
1.1地理环境
地理位置
乌克兰位于欧洲东部,北邻白俄罗斯,东北接俄罗斯,西连波兰、斯洛伐克、匈牙利, 南同罗马尼亚、摩尔多瓦毗邻。面积60.37万平方公里,位居欧洲第二,仅次于俄罗斯。乌克兰位于东二区,比北京时间晚6个小时。每年4月至10月为夏令时,与北京时差为5个小时。
气候
全国大部分地区为温带大陆性气候,1月平均气温-7.4℃,7月平均气温 19.6℃。
人口
截至2019年12月,乌克兰总人口 4203万(不含克里米亚地区),有110多个民族。其中乌克兰族占总人口77%,俄罗斯族占17%。
首都
基辅(Kyiv)是乌克兰首都,人口约290万,是全国政治、经济、文化、科技中心, 也是许多高科技产业、高等教育机构和历史建筑的所在地。基辅历史悠久,始建于5世纪下半叶,有“俄罗斯诸城之母”之称。
行政区划
乌克兰全国设 27个行政区,包括1个自治共和国(克里米亚共和国)、2个直辖市(首 都基辅和塞瓦斯托波尔市)和基辅州、第聂伯罗彼得罗夫斯克州、日托米尔州、基洛沃格勒州等 24个州。
1.2政治制度
宪法
1996年 6月,乌克兰议会通过独立后 的第一部宪法,截至 2019年已进行了 6次 修订。
总统
总统为国家元首,由直接选举产生,任期5年,可以连任,但连任不能超过两届。现任总统为弗拉基米尔·泽连斯基(Vladimir Zelensky),2019年5月就任。
议会
乌克兰议会是国家最高立法机构,实行一院制。议会由 450个议席组成,任期 5年,设议长、第一副议长、副议长各 1人。下设 23个委员会,管理反腐败事务、经济发展事务、能源与公共服务、科学与创新、法律等事务。
1.3司法体系
法院分为三级:地方法院、上诉法院及最高法院。④最高法院是乌克兰司法系统中的 最高审判机关,由不超过 200名法官组成,分为4个最高上诉法院。
1.4外交关系
与中国关系
与欧盟关系
与美国关系
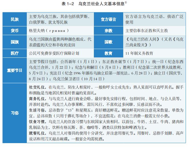
1.5社会人文

2.经济概览
2.1宏观经济
近年来,乌克兰经济持续增长,各项经济指标逐步趋稳。2019年,乌克兰国内生产总值(GDP)达1537.81亿美元,同比增长3.2%,与2015年相比涨幅达68.9%;通货膨胀率4.1%,失业率8.6%;汇率总体稳定。
表 1-3 2015—2019年乌克兰宏观经济数据

对外贸易
2019年,乌克兰货物贸易进出口总额为1108.55亿美元,同比增长6%。其中,出口额为500.55亿美元,同比增长5.8%;进口额为608.08亿美元,同比增长6.3%,贸易逆差107.45亿美元。
图 1-2 2015—2019年乌克兰货物贸易进出口总额



二、乌克兰营商环境
1.1 各方评价
世界银行评价
根据世界银行发布的《2020 年营商环境 报告》显示,乌克兰营商环境便利度在 190 个国家和地区中排名第64位,各细项排名分别为:开办企业(61)、办理施工许可证(20)、财产登记(61)、获得信贷(37)、保护少数投资者(45)、纳税(65)、跨境贸易(74)、执行合同(63)、获得电力(128)、办理破产(146)。世界经济论坛评价② 根据世界经济论坛发布的《2019 年全球 竞争力报告》㫫示,乌克兰在 141 个经济体 中排名第85位,各细项排名分别为:基础设 施(57)、人力资本技术水平(44)、产品市场(57)、劳动力市场(59)、市场规模 (47)、商业活力(85)、创新能力(60)、 宏观经济稳定性(133)、金融系统(136)。
根据世界经济论坛发布的《2019 年全球竞争力报告》㫫示,乌克兰在 141 个经济体 中排名第 85 位,各细项排名分别为:基础设施(57)、人力资本技术水平(44)、产品 市场(57)、劳动力市场(59)、市场规模(47)、商业活力(85)、创新能力(60)、宏观经济稳定性(133)、金融系统(136)。
1.2 优化营商环境相关举措
近年来,乌克兰政府采取一系列改革措施,致力于稳定宏观经济,为投资者提供更好的营商环境。
完善法律体系
2018年10月,乌克兰议会通过了最新修订的《破产法》,进一步简化破产清算程序, 保障债权人权利。2019年3月,乌克兰政府废止了 149 项法律法规,简政放权,提高政府为企业服务的效率。同时,在起草新的与商业和金融相关的法律法规时,广泛听取外国在乌克兰商协会和外资企业的意见建议。
推行反腐败改革
2018年6月,乌克兰通过立法,设立了乌克兰反腐败高级法院。2019年7月,乌克 兰政策和法律改革中心会议提出了一项新的反腐败战略草案,旨在推动利用数字技术有效打击腐败,重点监管领域包括国有银行、 能源、采矿业和国防部门。
设立国家级投资促进机构
2016 年,乌克兰政府成立了由总理直接领 导的乌克兰投资促进办公室(UkrainInvest, https://ukraineinvest.com),为投资者提供“一站式”投资服务,帮助投资者与相关政府部门建立联系,听取并协调解决投资者的诉求。该机构自成立以来,已成功促成外商投资32亿美元,解决了120 多项投资诉求。此外,根据世界银行发布的《2020年营商环境报告》显示,乌克兰在优化营商环境方面采取了以下具体举措:
登记财产。提高土地管理制度的透明度, 使财产登记更加便利。
电力供应。启用地理信息系统,简化电力供应办理手续,引入停电补偿技术,提高供电可靠性。
获得信贷。在乌克兰国家银行设立公共 信贷登记处,便于企业获取信贷信息。
保护中小投资者。提高企业关联交易披露的要求,加强对中小投资者信息知情权的保护。
跨境贸易。简化汽车零部件的合格认证
办理施工许可证。取消雇用外部监督员的要求,上线网上通知系统,简化流程,降低办理施工许可证的成本。
1.3 吸收外资基本情况
2014 年,受危机影响,乌克兰吸收外国 直接投资大幅下跌。2015 年以来,外国直接投 资逐步恢复。2019 年,乌克兰吸收外国直接投 资流量为 30.43 亿美元,同比增长 22.58%。
根据乌克兰经济发展、贸易和农业部的 数据显示,乌克兰吸收投资主要集中在制造 业领域。2018 年,制造业吸收外资 8.46 亿美 元,占比 34.1%;其次是农林渔业,吸收外资3.1 亿美元,占比 12.5%。乌克兰吸收外资前三大来源地分别为塞浦路斯、荷兰和英国。



如需了解更多详情内容,欢迎咨询我们工作人员。

🌍 微信号|diyang_sh
🕴 手机|+86 186 2162 0853(小笛)
✉ 邮件|diyang_ben@yeah.net
🚡 网站:www.diyangsh.com
📠 Telegram:diyangsh
🤝商务合作:support@diyangsh.com
🛒淘宝店铺:搜索“笛杨企业服务”
/ 笛杨咨询 /
笛杨咨询是一家专注于离岸跨境领域的咨询机构。我们具备企业家思维,全方位关注客户需求,为客户提供专业且量身定制的个性化企业服务。企业注册咨询业务涵盖香港、新加坡、英属维尔京群岛、开曼群岛、塞浦路斯、卢森堡、百慕大、安圭拉和泽西岛等地。
我们深耕国际市场,客户群包含全球顶尖律师事务所、金融机构、投资基金和私人客户。我们携手最大的离岸律师事务所中心,在欧洲、亚洲、美洲和加勒比地区的主要金融中心设有办事处,确保按照客户的工作语言和时区提供最为优质的服务。
本微信公众号发布的内容仅为交流讨论之目的,不构成我们的任何法律意见,因此不能依赖或据此替代我们的法律意见。