点击蓝字,关注我们
香港委托公证规则收紧

引言
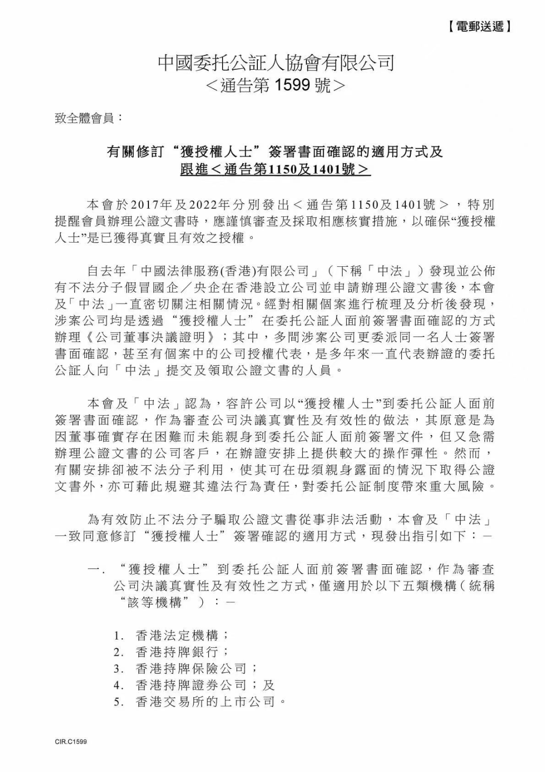
近日,中国委托公证人协会有限公司发布了《通告第1599号》,针对在委托公证人面前“见证签署”公司文件的操作方式进行了重大修订。根据该通告,以往为大量企业提供便利的“获授权人士签署书面确认”方式,其适用范围被严格限定在少数几类持牌或上市公司,新规自2026年3月20日起已即时生效。


新规核心变化:便利通道“窄门化”
在过去,当一家香港公司需要办理文件公证送往内地使用时(例如,涉及内地投资、诉讼或设立代表处),如果公司董事不便亲自到场,往往可以采用一种变通方式:委派一名“获授权人士”(如公司高级职员)在委托公证人面前,签署一份书面确认,以证明相关公司决议(如董事会决议)的真实性与有效性。这一做法为许多企业,尤其是董事身处内地的中资公司,提供了极大的操作弹性。
然而,中国委托公证人协会在审查中发现,该便利措施存在被滥用的风险,部分不法律师行甚至利用此漏洞进行不法行为。为防范风险,协会决定大幅收紧规则。
根据《通告第1599号》,未来只有以下五类机构的在职雇员,才有资格作为“获授权人士”适用上述见证签署的简化程序:
1.香港法定机构(如香港金管局)
2.香港持牌银行
3.香港持牌保险公司
4.香港持牌证券公司
5.香港交易所的上市公司
谁将受到最大影响?
这一新规意味着,对于绝大多数在港设立的非上市私营公司、初创企业、以及未在香港上市的内地企业子公司而言,上述便捷通道已正式关闭。
未来,这些公司在办理公证时,将回归到最传统的方式:
董事亲临:公司董事必须亲自前往香港,在委托公证人面前签署相关法律文件。
对于希望继续适用“获授权人士”签署方式的非上述五类机构,通告也设置了极高的门槛:必须事先向中国委托公证人协会及中国法律服务(香港)有限公司(简称“中法”)共同提出书面申请,详细阐述理由和实际需要,经双方共同审批同意后方可办理。可以预见,这一“例外申请”的获批难度将非常之大。
美元基金系列
香港LPF基金|开曼ELP基金|BVI获准基金|BVI孵化器基金开曼SPC基金|BVI基金和开曼基金的区别|美国投资人
BVI孵化器基金案例|BVI获准基金案例|BVI获准基金管理人案例|开曼SPC基金案例|香港LPF基金案例
实体设立及维护
BVI公司设立|BVI公司经济实质|BVI公司年审|BVI公司转入|BVI公司注销
外汇合规
37号文是什么?|ODI是什么?|10号文关联并购?|JV结构和VIE模式|基石投资|CTC核证|红筹架构搭建|ESOP信托
银行开户
如需了解更多详情内容,欢迎咨询我们工作人员。

🌍 微信号|diyang_sh
🕴 手机|+86 186 2162 0853(小笛)
✉ 邮件|dicong@diyangsh.com
🚡 网站:www.diyangsh.com
📠 小红书号:搜索“笛杨隽永咨询管理”
🤝 知乎号:搜索“笛杨咨询”
/ 笛杨集团 /
笛杨集团专注于离岸跨境服务,以企业家思维服务客户。在企业服务方面,我们提供海外实体及SPV架构搭建、跨境合规服务、银行账户开立等服务。私人业务服务则包括公司成立与管理、信托服务、家族办公室服务、家族继任规划以及慈善工具服务等。基金服务涵盖对冲基金、私募股权/风险资本基金以及加密货币基金等多种类型。
笛杨集团在全球范围内拥有广泛的合作伙伴网络,与多个政府机构和监管机构保持良好合作关系,确保为客户提供合规、高效的服务。我们致力于成为客户最值得信赖的跨境服务伙伴,助力客户在全球市场中稳健发展。
本微信公众号发布的内容仅为交流讨论之目的,不构成我们的任何法律意见,因此不能依赖或据此替代我们的法律意见。